欢迎访问
伟德怎么下载链接
官方网站!我单位真诚与社会各界携手合作,共谋发展!
网站地图
网站首页
伟德官方微博官网下载
机构简介
内设机构
单位荣誉
单位资质
联系方式
新闻中心
单位动态
BETVLCTOR伟德国际网页版
betvlctor伟德手机登录
betvlctor登录网站
BETVlCTOR手机登录
政务公开制度
政务公开指南
政务公开目录
机构领导
BETVLCTOR
BETVlCTOR网页版
betvlctor伟德官方app
BETVLCTOR伟德登录入口
招考(聘)及录(聘)用
政策法规
法律法规
betvlctor登录网站
1946bv1946伟德手机版
上级政策解读
本级政策解读
BETVlCTOR网页版
部门预算情况
部门决算情况
BETVLCTOR
专项资金情况
招标采购
招标采购预算
中标、成交及实施情况
新闻发布
1946伟德官方网站
发布实录
依申请公开
BETVLCTOR登录入口
1946伟德国际源自英国始于1946
1946bv1946伟德手机版
纪检监察
党建动态
宣传思想
党风廉政建设
群团工作
工程信息
地质勘探
地勘延伸业
地质灾害防治
市政建筑工程
文明创建
创建机构
1946伟德官方网站
创建成果
道德建设
效能建设
专题专栏
廉政专题
党风廉政建设专栏
教育专题
认真学习贯彻局党委“12481”总体工作思路
1946伟德国际源自英国始于1946
教育培训
学习贯彻局第六次党代会精神
学思想 强党性 重实践 建新功
强国复兴有我
党史学习教育
不忘初心牢记使命
解放思想大讨论
职工学习心得
党建专题
学习宣传贯彻党的十九届六中全会精神
庆祝党员大会隆重召开
水勘专题
疫情防控 水勘人在行动
最美水勘人
全省煤田地质系统地质调查员技能竞赛
学习宣传贯彻局年中经济工作会议精神
在线互动
您的位置:
网站首页
BETVlCTOR手机登录
BETVLCTOR登录入口
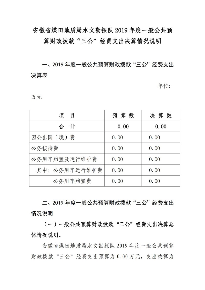
伟德怎么下载链接2019年度一般公共预算财政拨款“三公”经费支出决算情况说明
索引号:12340000486001037G/20200828-091300
发布: 办公室/张晓明
时间: 2020-08-28
0
次阅读
上一条:
省煤田地质局2020年度直属事业单位公开招聘人员资格复审工作的通知
下一条:
伟德怎么下载链接2019年度部门决算
热度排行
1
伟德怎么下载链接2023年 公开招聘最终成绩及体检考察人员名单
2
接访下访公示
3
江西省地质局能源地质大队熊钟一行到我队走访交流
4
共青团伟德怎么下载链接团员大会胜利召开
5
sgndf召开2023年度工作会议暨九届四次职工(会员)代表大会
6
伟德官网下载苹果版app 笃定前行——参加新发展党员教育示范培训班心得体会
7
“小积分”兑出“大安全” ——sgndf安全积分超市开放侧记
8
sgndf举行2023年全省煤田地质系统钻探职业技能大赛选拔赛
9
春节保密提醒
10
宋长兵一行赴sgndf临涣区域探查治理项目调研督导“反三违”工作
月信息量统计
上月
本月
上年度
本年度
内设科室
下属单位
党政办公室
0
财务部
0
经营管理部
0
组织部
0
劳动人事部
0
工会
0
宣传部
38
审计室
0
安全质量部
0
市场开发部
0
总工办
0
后勤服务中心
0
器材装备部
0
地质勘察公司
0
市政公司
0
工勘测绘院
0
特钻工程公司
0
物探测井中心
0
设备维修厂
0
内设科室
下属单位
党政办公室
0
财务部
0
经营管理部
0
组织部
0
劳动人事部
0
工会
0
宣传部
6
审计室
0
安全质量部
0
市场开发部
0
总工办
0
后勤服务中心
0
器材装备部
0
地质勘察公司
0
市政公司
0
工勘测绘院
0
特钻工程公司
0
物探测井中心
0
设备维修厂
0
内设科室
下属单位
党政办公室
0
财务部
0
经营管理部
0
组织部
0
劳动人事部
0
工会
0
宣传部
738
审计室
0
安全质量部
0
市场开发部
0
总工办
0
后勤服务中心
0
器材装备部
0
地质勘察公司
0
市政公司
0
工勘测绘院
0
特钻工程公司
0
物探测井中心
0
设备维修厂
0
内设科室
下属单位
党政办公室
0
财务部
0
经营管理部
0
组织部
0
劳动人事部
0
工会
0
宣传部
649
审计室
0
安全质量部
0
市场开发部
0
总工办
0
后勤服务中心
0
器材装备部
0
地质勘察公司
0
市政公司
0
工勘测绘院
0
特钻工程公司
0
物探测井中心
0
设备维修厂
0
map